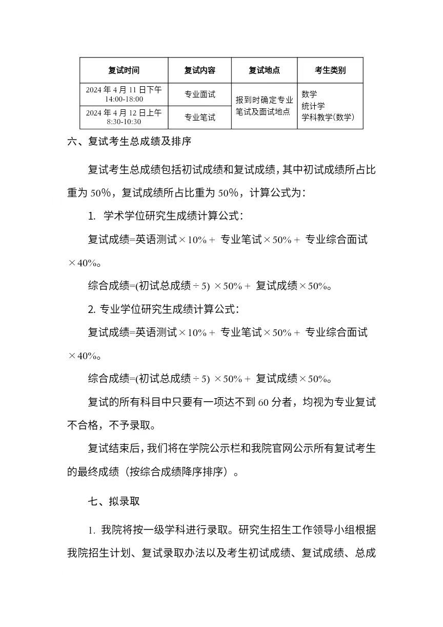
spbo即时比分手机 2024年硕士研究生调剂复试与录取工作方案
上一条:spbo即时比分手机 2024硕士研究生调剂复试考生名单 下一条:spbo即时比分手机 2024年硕士研究生招生调剂公告
【关闭】